大同煤炭职业技术学院

211 | 985 | 双一流 | 理工
山西省 高职(专科) 省重点 公办

立德立身、修业修能

0352-7057076,0352-7057362

http://www.dtmtxy.cn/

图片

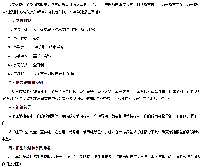
大同煤炭职业技术学院2021年单独招生章程

2022-06-22 06:42:42      分享至:

01.png

02.png

03.png

04.png

05.png

  2021年山西省高职院校单独招生考生报考登记表

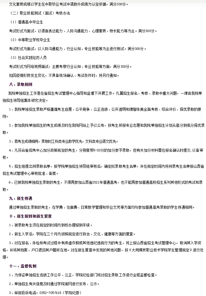
大同煤炭职业技术学院2021年单独招生章程

2022-06-22 06:42:42

01.png

02.png

03.png

04.png

05.png

  2021年山西省高职院校单独招生考生报考登记表